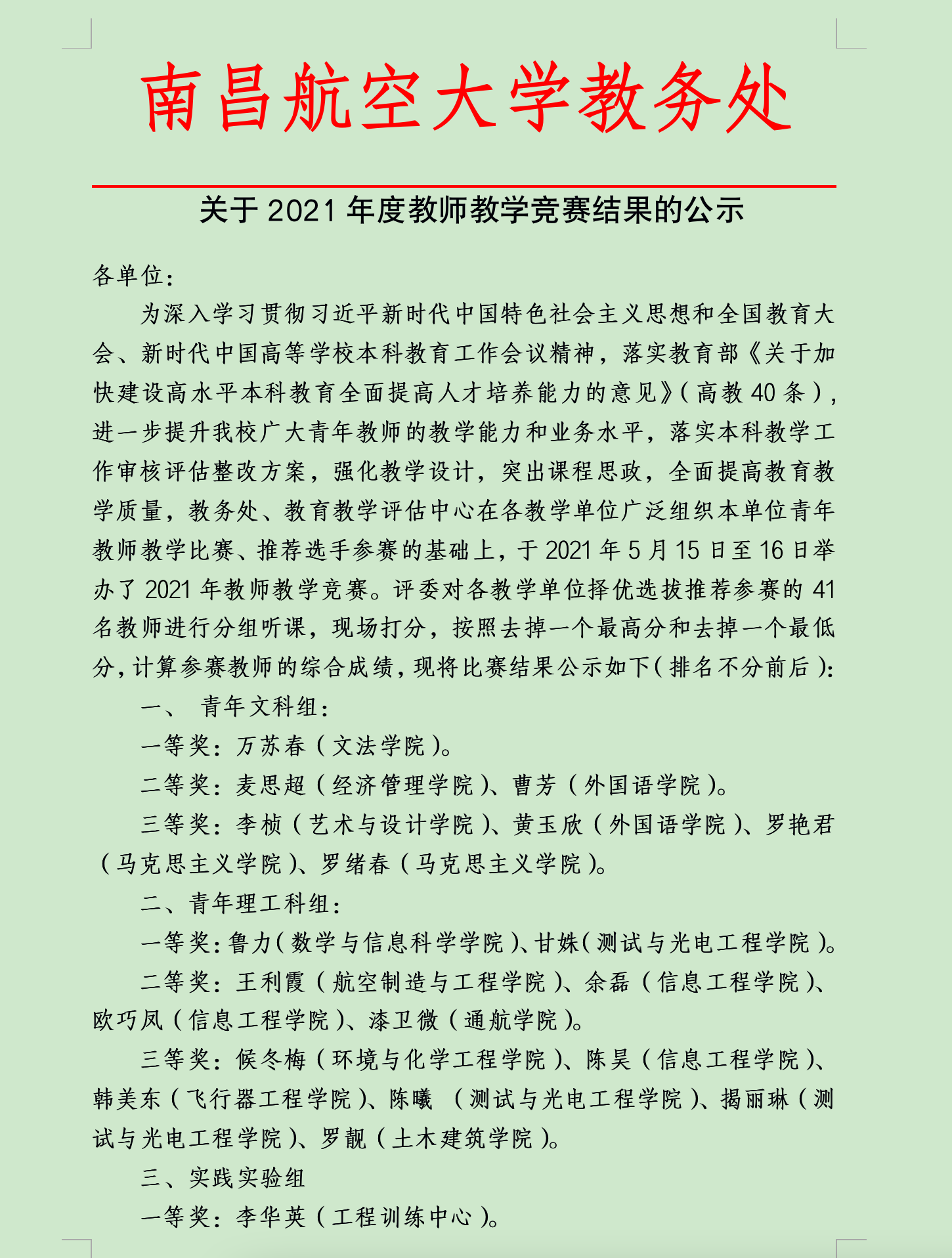
马克思主义学院2位教师在全校教师教学竞赛中获奖


5月15日-16日,南昌航空大学举办2021年教师教学竞赛。我院罗艳君、罗绪春等2位教师获得青年文科组三等奖。
在接到学校教学竞赛文件后,我院积极动员学院符合条件的青年教师参赛、备赛。学院于4月17日组织院内初赛,选拔出两名教师推荐到学校参赛。备赛教师在学院和所属教研室的关心和指导下精心备赛,打磨教学PPT和教学设计。
获奖教师表示,通过这次教学竞赛,进一步提高了他们的教学能力和业务水平,增强了教学设计的规划能力,积累了竞赛经验,达到了以赛促教,以赛促学,以赛促创,以赛促新的目的。
(下附《关于2021年度教师教学竞赛结果的公示》)


责任编辑:何英
